您當前的位置: | 金屬材料及零部件失效分析 | 電子元器件失效分析 | |
| 涂/鍍層失效分析 |
金屬材料及零部件失效分析
———————————————————————————————————————————————————————————

———————————————————————————————————————————————————————————
斷裂: 韌性斷裂、脆性斷裂、疲勞斷裂、應力腐蝕斷裂、疲勞斷裂、蠕變斷裂、液態金屬脆化、氫脆等
腐蝕: 化學腐蝕、電化學腐蝕等
磨損: 磨粒磨損、粘著磨損、疲勞磨損、微動磨損、變形磨損等
其他: 功能性失效、物理性能降級等
國家認可資質背書
————————————————————————————————————————————————————

華南檢測專注金屬材料/零部件失效分析與故障歸零領域十余年,擁有國家認可CNAS/CMA認證實驗室,匯聚擁有10+年經驗專家團隊,累計完成超1000+案例。依托高精度檢測設備與全流程技術方案,精準定位失效根源,助力企業快速止損,保障產品可靠性!
![]() |
CNAS/CMA雙認證實驗室,報告全國認可,助您提升品牌口碑
出具權威檢測報告,明確責任歸屬,減少糾紛成本。 |
|
72小時完成檢測,加急服務至快24小時出具初報告
48小時內定位失效點,提供根因報告+改進方案,快速止損。 |
|
10+年經驗工程師團隊,配備SEM/EDS/X-Ray等千萬高端設備,準確率99%
|
檢測項目
————————————————————————————————————————————————————
●微觀組織分析:金相分析、X射線相結構分析、表面殘余應力分析、金屬材料晶粒度
●成分分析:直讀光譜儀、X射線光電子能譜儀(XPS)、俄歇電子能譜儀(AES)等
●物相分析:X射線衍射儀(XRD)
●殘余應力分析:x光應力測定儀
●機械性能分析:萬能試驗機、沖擊試驗機、硬度試驗機等
失效分析流程
————————————————————————————————————————————————————
(1)失效背景調查:產品失效現象?失效環境?失效階段(設計調試、中試、早期失效、中期失效等等)?失效比例?失效歷史數據?
(2)非破壞分析:X射線透視檢查、超聲掃描檢查、電性能測試、形貌檢查、局部成分分析等。
(3)破壞性分析:開封檢查、剖面分析、探針測試、聚焦離子束分析、熱性能測試、體成分測試、機械性能測試等。
(4)使用條件分析:結構分析、力學分析、熱學分析、環境條件、約束條件等綜合分析。
(5)模擬驗證實驗:根據分析所得失效機理設計模擬實驗,對失效機理進行驗證。
注:失效發生時的現場和樣品務必進行細致保護,避免力、熱、電等方面因素的二次傷害。
金屬材料及零部件失效分析常用手段
———————————————————————————————————————————————————————————
(1)斷口分析:分析斷裂源、斷口特征形貌,并分析這些特征與失效過程的相互關系。

(2)金相組織分析:評估組織級別、工藝匹配程度、缺陷等級等等。

(3)成分分析:SEM/EDS、ICP-OES、XRF、火花直讀光譜。

(4)痕跡分析:分析失效件與成型、使用、環境交互影響留下的細微痕跡。
(5)熱學分析:評判材料在熱環境使用的合理性。
(6)機械性能分析:評估力學強度、硬度、熱性能等指標是否符合使用要求。
(7)微區分析:分析表面形貌及微區成分,為失效機理推斷提供定性定量依據。
(8)極表面分析:對極表面腐蝕產物、微量異物進行定性定量分析。
(9)痕跡分析:分析失效件與成型、使用、環境交互影響留下的細微痕跡。
失效分析測試須知
———————————————————————————————————————————————————————————
測試周期:3-7個工作日(具體視測試項目而定)

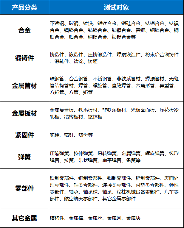
金屬材料及零部件失效分析測試對象:
———————————————————————————————————————————————————————————
相關行業:汽車零部件、精密零部件、模具制造、鑄鍛焊、熱處理、表面防護等金屬相關行業。

適用于金屬材料及其制品、緊固螺栓、軸類零件、齒輪類、螺旋彈簧、板彈簧、滾動軸承、曲軸、連桿類、焊接件等,主要分布在機械制造、能源裝備、醫療器械、交通運輸等行業。









